托育知识

当前位置:首页 > 托育知识

于开莲:幼儿深度学习的内涵、特征与理解要义


摘要


幼儿的深度学习是幼儿以问题解决为目标,以整合的知识和连续的经验为内容,运用高阶思维,积极主动、批判性地建构新知识,并将已有知识迁移运用到新情境中的学习。特征主要表现为:源于兴趣动机、面向问题解决、强调信息整合、注重批判质疑、促进知识建构、着意迁移运用以及体现反思评价。理解幼儿的深度学习时应注意把握一些要点问题。


图片

学前教育领域的深度学习最早由北京师范大学冯晓霞教授于2016年在中国学前教育研究学术年会上提出。其在所作报告《区域游戏中的深度学习》中指出,深度学习是学习者以高级思维和实际问题的解决为目标,以整合的知识为内容,积极主动地、批判性地学习新的知识和思想,并将它们融入原有的认知结构中,且能将已有的知识迁移到新情境当中的一种学习。自此,学前教育领域对幼儿深度学习的解释层出不穷。综合已有研究,本文将幼儿深度学习定义为:幼儿以问题解决为目标,以整合的知识和连续的经验为内容,运用高阶思维,积极主动、批判性地建构新知识,并将已有知识迁移运用到新情境的学习,具有促进幼儿有意义学习与核心素养萌发的效果。

图片

从目标层面看,深度学习直接指向问题解决。面对需要解决的问题,幼儿需要做出综合判断、综合运用各种能力,其中的学习参与必然是深度的、深层次的。因此可以说深度学习在“行为与能力”层面都表现为问题解决,问题解决是深度学习与浅层学习的分水岭,也是深度学习得以发生的内在要求。

从内容层面看,深度学习强调横向的各领域知识的整合,以及纵向的经验的连续递进和纵深。幼儿在解决问题的过程中,会综合运用各领域的知识,也会获得各领域的学习经验。同时,幼儿通过解决问题,运用已有的知识经验,并将新经验与原有经验整合,获得新的认识,促进前后知识经验的连续递进和纵向深入。

从过程层面看,一方面,从动机和兴趣的角度出发,深度学习强调学习者积极主动参与和批判反思;另一方面,深度学习强调知识建构与迁移运用。深度学习不仅强调知识的记忆和理解,还强调在此基础上的应用、分析、综合、评价和创造,需要学习者高阶思维的参与。

从结果层面看,深度学习具有促进幼儿有意义学习的近期效果和萌发幼儿核心素养的长远效果。深度学习是基于理解、追求迁移的有意义学习。同时,深度学习是培养核心素养的必然途径,其使命在于促进核心素养的发展。深度学习本身就体现了决策、甄别、审慎、反思、批判等核心素养。核心素养强调创造性、批判性思维、沟通、合作等,它们的获得都是“深度学习”的结果。

图片

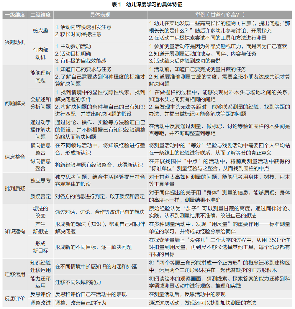
幼儿的深度学习有什么特征?如何判断他们的学习是不是深度学习?或者说,当幼儿玩游戏或做各种活动时,他们表现出什么行为,即可判定为在进行深度学习?这就涉及深度学习的特征问题。综合前人研究,本文将幼儿深度学习的具体特征归纳为如下七点。

图片

一是幼儿深度学习源于兴趣与内部动机,是幼儿全身心投入、积极主动参与的行为。这种行为多是基于好奇心,因为好奇而学习,不考虑其用处。好奇心的驱使会让幼儿选择性地注意那些与问题密切相关的重要信息,表现出积极主动的探究行为,学习具有自主性和自发性。幼儿对于感兴趣的事物能保持较长时间的注意力,落实在具体活动中则是能主动参加活动并抱有明确的目标。寻着兴趣的幼儿就像天生的科学家做出一系列探索,充分调动内在的无限潜能,并感到无比骄傲和自豪,表现出积极的自我效能感。

二是幼儿深度学习面向问题解决。当遇到自己理解不了的事物、解决不了的难题或者需要付出努力才能解决的问题时,幼儿会理解和分析问题,综合运用各种方法,通过一系列思考和操作,最终解决问题或者让疑难困惑得以破解。这是一个问题解决的过程,也是幼儿深度学习的一种体现。

三是幼儿深度学习强调信息整合。信息整合体现在两方面:一是横向信息整合,即幼儿在解决问题的过程中,能将不同领域的知识经验进行整合以便形成新的认识,丰富和拓展原有知识结构;二是纵向信息整合,表现为幼儿能在新旧经验之间建立有效联结,在新旧经验之间进行比较、分析和融合,从而使自己的知识结构更具条理性和逻辑性,是经验的纵向发展。

四是幼儿深度学习注重批判质疑。幼儿进行深度学习时,能够独立思考出现的问题,对问题或现象有自己的理解,能用自己的话解释,并能结合生活经验提出符合客观规律的假设;同时也能对各方信息进行判断、质疑甚至否定,而不是全盘接受毫无自己的思考。只有这样,幼儿才会跨越浅层学习的“记忆”与“理解”水平,真正地掌握新的知识与经验。

五是幼儿深度学习促进知识建构。幼儿在深度学习的过程中经常与其他幼儿进行交流、讨论以便确定接下来的行动计划,这个过程就是幼儿知识碰撞、启发和交换的过程。幼儿会在这一过程中积极改进自己的想法,也会集思广益吸纳他人的想法,最终形成一个大家认同的、可行的新想法作为下一步活动的目标,然后再逐一解决问题,实现新的活动目标。这一过程实质上是一个知识建构的过程。

六是幼儿深度学习着意迁移运用。迁移与应用是深度学习区别于浅层学习的本质特征之一。深度学习就是个体将学习的知识从一种情境应用到另一种新情境的过程,即迁移。布鲁纳认为任何学习行为的首要目的,在于它将来能为我们服务,服务的重要方式便是迁移。幼儿在某一领域当中习得的知识、情感、态度等不仅仅局限于当时的情境,还可以被转化到其他相似的领域,促进幼儿的知识学习和问题解决,并为幼儿的终身学习打下坚实的基础。检验幼儿知识经验掌握与否的关键就在于幼儿是否能够迁移运用已经习得或掌握的知识与经验、已经获得的能力等解决当下的问题。

七是幼儿深度学习体现反思评价。在进行深度学习的过程中以及活动结束后,幼儿会对自己的行为和表现进行反思、总结或者做简要评价,不断调整和改善自己的行为,以便更好地解决问题。这也是幼儿深度学习的一种直接体现。

下文以《甘蔗有多高——幼儿测量概念的学习》(南京师范大学出版社,2004年)为例,详细说明幼儿深度学习的具体特征和行为表现(见表1)。该活动是一次由种植甘蔗引发的与幼儿测量概念学习相关的项目活动。活动中,幼儿经历了非标准测量工具的探索(“甘蔗该用什么量”)、非标准测量单位的发现(“用连环扣量”)、标准测量单位的学习(“用尺量”)以及测量方法的应用(给甘蔗“做栅栏”)等系列探索。

图片

图片

首先,明白为什么提出深度学习的概念。冯晓霞教授曾在文章中指出,我国自20世纪80年代以来的幼儿园课程改革,经历了从分科走向综合、从被动学习走向主动学习、从重课程形式走向重课程实效、从浅表学习走向深度学习的发展变化过程,从幼儿园课程改革发展脉络和进程的角度解释了为什么会提出深度学习的概念。当下实践之所以重视深度学习,一个主要原因在于要让教师看到幼儿学习的各种可能性以及幼儿发展的巨大潜力。幼儿园一日生活中的诸多环节,尤其是游戏中蕴含着诸多学习,但如果教师对幼儿活动和游戏缺乏必要的观察与分析,或者以游戏为名、以发挥幼儿的自主性为名,过于强调绝对自由的、学习潜力不大的“仅仅只是玩”的游戏,无法打破自我禁锢的游戏概念,无法在不失游戏精神的情况下及时为幼儿提供必要的、有效的指导和支持,努力发挥幼儿园情境中游戏的更大教育价值,那么幼儿就会因此失去本可以有的深层次学习与发展的机会。

其次,明确幼儿深度学习的“深”究竟深在哪里。幼儿的深度学习不是超越其理解水平或能力的高难度内容的学习,而是更多体现在学习过程的“深”。具体可以理解为学习参与的深度、学习方法的深度和学习结果的深度。学习参与的深度,即幼儿积极主动地、全身心地投入和参与活动,这是进行深度学习的重要前提;学习方法的深度,则更多表现为幼儿综合运用自身的已有知识和经验,进行探究,解决问题;而学习结果的深度,不是指掌握高深的学习内容或知识点,而是指幼儿在理解基础上的迁移、应用以及创新能力的发展。

再次,处理好深度学习与浅层学习的关系。学习是一个从浅层到深度的连续体。浅层学习是深度学习的基础,深度学习是对浅层学习的提高。深度学习与浅层学习是对应而非对立的关系。实践中,不乏一些做法将浅层学习与深度学习视为对立面,认为浅层学习不利于儿童的发展。但实际上,深度学习与浅层学习在生活中同样具有意义。通过深度学习可以获得直接的探索性经验,通过浅层学习则可以快速获得间接的常规的基础性知识和经验。浅层学习是幼儿最自然的学习策略,幼儿通过浅层学习中不经意的发现和积累,才有发生认识和深度学习的可能。因此,大力提倡深度学习并不等于彻底否定或排斥浅层学习,“深浅适度”“深浅结合”“深浅平衡”为宜。

最后,清楚深度学习并非“全新”出世的新词。杜威的“做中学”、布鲁姆的教育目标分类学、布鲁纳的发现教学法、奥苏贝尔的有意义学习等,虽然没有明确提及深度学习的概念,但背后都蕴含着深度学习的思想。同时,在长期的实践中,各种探究活动、游戏活动中幼儿的活动和教师的引导,都在不同程度上体现了深度学习。因此,在理论探讨和实践应用时,需要明晰概念,深刻把握概念的内涵和外延,研究特征和实践中的具体表现,了解深度学习这一概念提出的内在要义和主旨目的,清楚它与浅层学习的关系。把握好、搞清楚这些基本问题,才能真正切实有效地促进幼儿的深度学习和高质量发展,从而为提升幼儿园教育质量提升奠定坚实基础。

本文内容来源于《中国教师》杂志2025年第6期。
本文作者|于开莲、毛晶晶、史丽梅

在线留言方式:

预约课程

姓名:
地区:
联系方式:
预约时间:

联系我们

  • 品牌热线:4000231785
  • 联系电话:027-87332405
  • QQ:455832081
  • 联系邮箱:kf@hlsjy.com
  • 联系地址:重庆南岸区
二维码

扫一扫关注 慧带娃客服微信